原文刊发:《中国行政管理》2023年第8期 作者:卜凡,清华大学公共管理学院博士研究生;彭宗超(通讯作者),清华大学公共管理学院党委书记、教授,清华大学应急管理研究基地/中国社会风险评估研究中心主任
[摘 要] 临时性组织作为组织的一种常见形态,在应急管理的快速决策与协同响应中发挥重要作用,但在组织理论和实践研究中长期未得到相应的关注。研究多种类型的临时性组织,特别是应急管理背景下的临时性组织,可以丰富和深化相关组织理论并为我们提供应急管理实践发展的新思路。本文旨在系统梳理临时性组织的共性特质,进而聚焦于应急管理情境中的临时性组织形态,并同已有的相似组织概念对话。本文通过理论回顾和比较研究,认为临时性组织理论的运用可以为推动新时代应急管理体系和能力现代化事业发展提供启发和借鉴,并提出未来可能的相关探索方向。 [关键词] 临时性组织;应急管理;组织理论;应急协同
临时性组织(temporary organization)作为一种组织形态越来越常见于日常管理工作和各类突发事件的处理中,却长期为研究者所忽视。经典组织理论通常关注处于长期稳定状态的常规组织①呈现的特征,如罗宾斯等人认为,常规的组织需要对人员有精心安排,具有精密的组织结构。[1]这构成了人们了解商业机构、社会团体、政府组织的基础。二十世纪六十年代以来,临时性组织逐渐进入学者视野。这类组织在形态、定位上和当时学者概念中的组织有所不同,时间的约束导致该类组织结构的动态变化极为普遍而缺乏长期稳定结构,往往会在较短的期限内解散,也较难为研究者所捕捉。(① 与临时性组织作比较时需要有语义上相对应的“非临时性”组织类型。为了简洁,本文将语义上相反的非临时性组织暂称为“常规组织”,对应一般研究者印象中的“正规组织”或“永久组织”。需要注意的是,“常规组织”一词的使用并不够严谨,因此本文仅以之用于与临时性组织对照,而不再对“常规组织”下具体定义。)
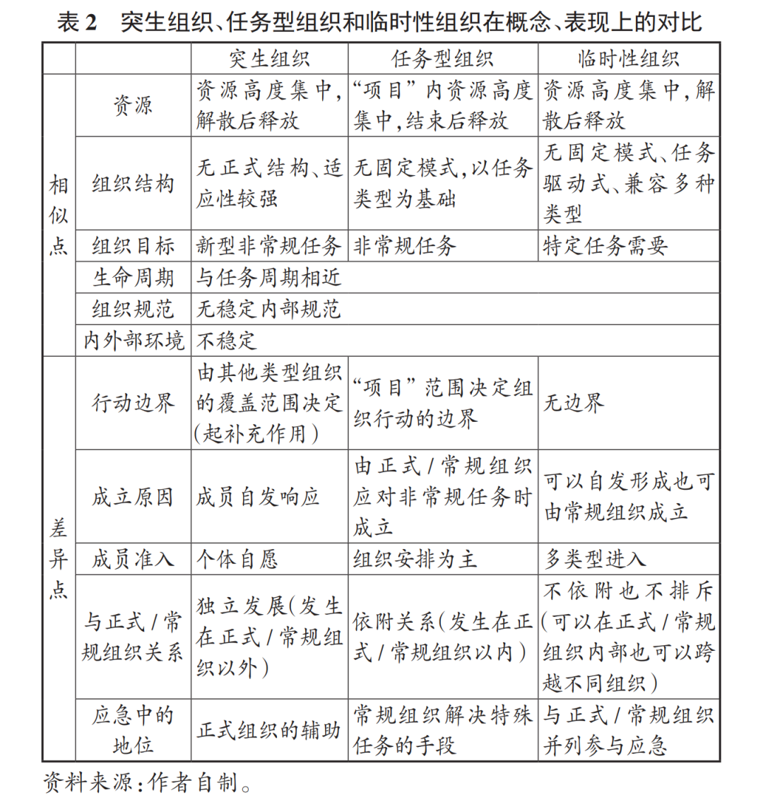
应急管理是临时性组织最活跃的领域之一,也是发现、检验临时性组织理论的适宜场所。在应急管理领域,围绕常规应急组织的研究已经较为充分,而临时性应急组织的相关理论研究和实践案例研究还不够系统和深入。在我国当前所处的应急管理情境下,临时性组织理论具有极强的启发性,对于新时代新征程我国应急管理事业发展的意义重大。与此同时,学界已经有一些与临时性组织类似的组织概念,如任务型组织、突生组织,也产生了一些有影响力的研究。这些概念之间的异同点也尚未明晰,造成讨论时的混用或误用。立足于突发事件的应急管理,本文在辨析临时性组织共性的关键要素后试图重新厘清临时性组织的定义,并与相近概念进行比较分析。
一、临时性组织的核心与定义
(一)时间约束性:临时性组织的主要标志
临时性组织与常规组织核心的区别是时间对组织的约束性。依据组织周期理论,常规组织周期是从创立、发展到变老、直至死亡的过程。学术界习惯于把组织的发展过程归纳为创业期、成长期、成熟期和衰退期四个阶段。[2]在更长的时间线上看,所有的组织都不是永久存续的,但之所以能够区分临时性和常规性或非临时性,在于临时性组织更具时间约束性。有学者认为,临时性组织是指有固定的时间节点或时间状态来预示组织使命结束的组织形态,[3]时间是稀缺的、线性的和有价值的资源,[4]或者由于人们对时间有限性存在一种心理感受,其实质是在强调“时间有限性对组织成员个体和群体行为的影响”。[5]这些描述似乎勾勒出临时性组织对于时间的理解框架,但是始终未能阐明几个关键问题:临时性和常规组织寿命的“短期”是否含义相同?时间感知的差异如何导致了临时性?临时性组织又怎样受到时间性的影响而产生不同的组织行为和组织设计?
临时性组织定义的困难关键在于如何理解临时性。尽管时间的“临时性”处于多数人理解这一问题的首要位置,但是多短的时间才可被称为是“临时性”在研究中是非常不清晰的。事实上,临时性组织的周期短至几小时,长至数年,若没有明确的辨析,很难将“临时性”与“非临时性”区分开。Janowicz-Panjaitan等人提出三种可能的理解“临时性”的解释方法:作为短暂持续时间的临时性、作为有限持续时间的临时性、以及作为意识到即将终止的临时性。[6]这三种解释方法在一定程度上存在着概念上的重叠。第一种解释认为,临时性组织的本质是它的短命性。一类文献依据组织的寿命长短,从而判断其到底是否属于临时性组织。然而,该解释的不足在于难以处理时间相对性问题。一方面所研究的组织寿命长与短是相对其他类似组织而言。若没有统一参考系,不少常规组织,如经常因为机构调整而终结的我国政府各级委、办、局,会被简单归结为是临时性组织;另一方面,大量组织在研究阶段内根本无从观测到其周期的终结,无法以此来判断组织寿命长短。因此该解释在定义“临时性”时遇到较明显的困难。第二种解释与短持续时间相比,重点不再是强调临时性组织本身的存续时间,而是注重可预见的时间终止点:一个特定的时间点,例如某一行动的截止日期,如Whitley发现在企业中广泛存在一种基于项目的公司(project-based firm),它会围绕项目时间组成团队,到期团队自行解散;[7]或一个特定的事件,如剧组一直被国外学者认为是临时系统的范例,因其是只在一个特定的任务上合作一次、有特定终点的团队。[8]终止点标示了组织寿命的有限性,导致不同于常规组织的行动方式和组织架构。第三种解释着眼于一种存在潜在组织终点的集体意识,突出了集体意识对临时性组织成员的个人和集体行为的影响。和前两者的不同之处在于,参与者并不知道该组织的终点标志(时间或事件)到底在哪,但是从一开始就认同该组织系统不是永久的。该类型比较常见于各种临时性应急组织,如疫情调查专家组、灾区互助救援队等。综合以上三种“临时性”的阐释,本文认为单纯以组织存续时间长短为“临时性”判断依据并不稳妥,而后两者结合使用才可以较完整地包含时间约束性的特征。
(二)任务性:临时性组织的关键动因
Lundin和Söderholm认为临时性组织是“任务驱动式”的。[9]在大多数情况下,临时组织的创建是由必须完成的任务所推动的。组织行为学观点认为,临时性组织是一种以任务为中心的组织模式,在任务中体现了其与常规组织在内部规范、团队构建等方面的区别。在既有研究中,临时性组织主要围绕少数复杂任务进行工作。但是,对于临时性组织而言,什么程度的任务应被视为超常规而需临时性组织的参与还未得到足够的讨论。
与常规组织不同,临时性组织围绕特殊事件需求而成立,因而组织任务对临时性组织的存在具有决定性的作用。Lundin和Söderholm将任务作为理解临时性组织的基础要素之一。对于组织任务,也需要分两类情况讨论。首先,任务可以看作是母组织(委托人)为实现特定目标而设立的项目(project)。项目中的三个关键压力——不确定性、整合的需要和紧迫性,在常规的职能组织中没有得到满足。[10]在项目存在的时间尺度上,母组织可以被认为是稳定的,其结构是既定的,同时项目已经成为一种行之有效的组织形式,为组织变革的产生提供分配资源的中介。不少学者认为,项目即是临时性组织,或至少是一类临时性组织,但并不是所有的临时性组织都是项目类组织。虽然项目和临时性组织在文献中大多作为同义词使用,但临时性组织应被视为更适当的术语,[11]特别当要与更广泛的常设性组织相区分时。在更大的组织背景中成立临时性组织至少具有以下作用:应对组织内外部危机、分配资源、促使原组织变革。我们一旦将项目看作临时性组织,便可以更容易理解它的资源被分配来实施独特的、短暂的努力,管理固有的不确定性和集成的需要,以便产生有益的变化目标。[12]因此,临时性组织不是组织形态的初级阶段,而是为了面对特殊任务的非常手段。其次,有一类常见任务是由突发事件或特定应急事项所要求的,甚至是凌驾于个别组织之上的非常规状况引发的。实际上这种超出母组织掌控范围的情况是更多临时性应急组织的存在契机。因此,是否应成立临时性组织、需要何种类型及规模的临时性组织,应充分考虑外部需求,对于规模小且规律性较强,风险可以在组织内部化解的事件,组织依然可以保持封闭的一面,通过规避环境的干扰来提高应急组织的效率;对于影响范围超出了单一组织,规律性弱的危急事件,临时性组织应当保持开放的一面,借吸收外部资源来增强自身适应力。[13]
综合对时间约束性、任务性的讨论,本文认为以如下方式定义临时性组织更为恰当:
临时性组织是围绕着特定任务需要成立并行动,组织周期终止有明确标志(时间点或事件点),或组织成员公认存在潜在组织终点的组织。
该定义不同于以往单纯强调“短期”的临时性组织定义,一方面包含了组织成立的诱发因素,即“特定任务”,另一方面包括了组织核心特征,即“时间的约束”,从而帮助我们在未来的研究中建立了与其他组织形式所不同的两个关键比较维度。
二、应急管理情境下的临时性组织
应急管理是多样化临时性组织的重要实践场域,同时应急情境中的临时性组织又与常态情境下临时性组织有所区别。首先,应急情境下的临时性组织在时间约束性方面表现更加突出,具有“组织周期终止标志”和“公认存在潜在组织终点”双重明确的特征,并且由于应急活动要求尽快恢复生产、生活和社会的秩序,组织寿命或者任务周期也相对短暂。因此,与多数常态情境下存在的临时性组织相比,组织成员面临的外部压力和心理感受更强烈,应急管理发生时更难以建立稳定完善的组织架构和规章制度。其次,应急管理情境具有高度不确定性和高风险性,甚至会威胁到组织和个体的生命与财产安全。应急状态下虽然存在组织的任务目标,但是难以预估任务过程的复杂程度,更缺乏相对明确的绩效衡量标准。与之相对,曾经受到学者关注的剧组、活动筹备团队(如奥林匹克运动会组织委员会)等常态下的临时性组织,往往可以在过程更有序、结果更有预期的前提下开展行动。相较常态情境下的临时性组织而言,应急管理本身就凝缩体现了时间约束性、任务复杂性、效率导向性等诸多特征,也是目前临时性组织理论广泛运用的领域,聚焦参与应急实践的临时性组织并进行有效的理论梳理兼具理论意义和现实指导价值。综合上文定义,临时性应急组织可以被看作针对突发事件或特定应急事项需要成立的临时性组织,因任务环境而与常态临时性组织不同,并且组织形态和结构有别于一般常规应急组织。
应急管理情境下的临时性组织需要面对时间冲突。围绕同一类任务,临时性应急组织和常规应急组织在组织形态或处理方式上明显不同。同时,突发事件或特定应急事项对临时性应急组织和常规应急组织的影响也有明显差异。如果将时间作为应急环境下组织的一种稀缺资源,临时性应急组织、常规应急组织、突发事件或特定应急事项及其所导致的任务分属三个有重叠但存在差异的时间线(如图1)。

(① 参照《突发事件应对法》的界定,我国对突发事件的应对可大致分为预防、监测与预警、应急处置与救援、事后恢复与重建四个阶段,由于预防发生在事件酝酿之前,故不体现在内。相应的,常规组织的行动周期可完整覆盖突发事件的各个阶段。图1仅对每一阶段内的特征进行大致描述,主要目的在于对比临时性应急组织与常规应急组织所处的不同阶段。感谢匿名审稿人提出的宝贵建议。)


图文来源: 《中国行政管理》公众号

网友评论 已有 0 条评论,查看更多评论»